FCA Authorisation for Asset Management
FCA Authorisation for Asset management firms looking to secure authorisation from the Financial Conduct Authority (FCA) must navigate a complex landscape of regulatory requirements and common pitfalls that could delay or derail their approval process. This comprehensive guide provides a detailed analysis of these challenges and offers actionable strategies to enhance your chances of a successful application.
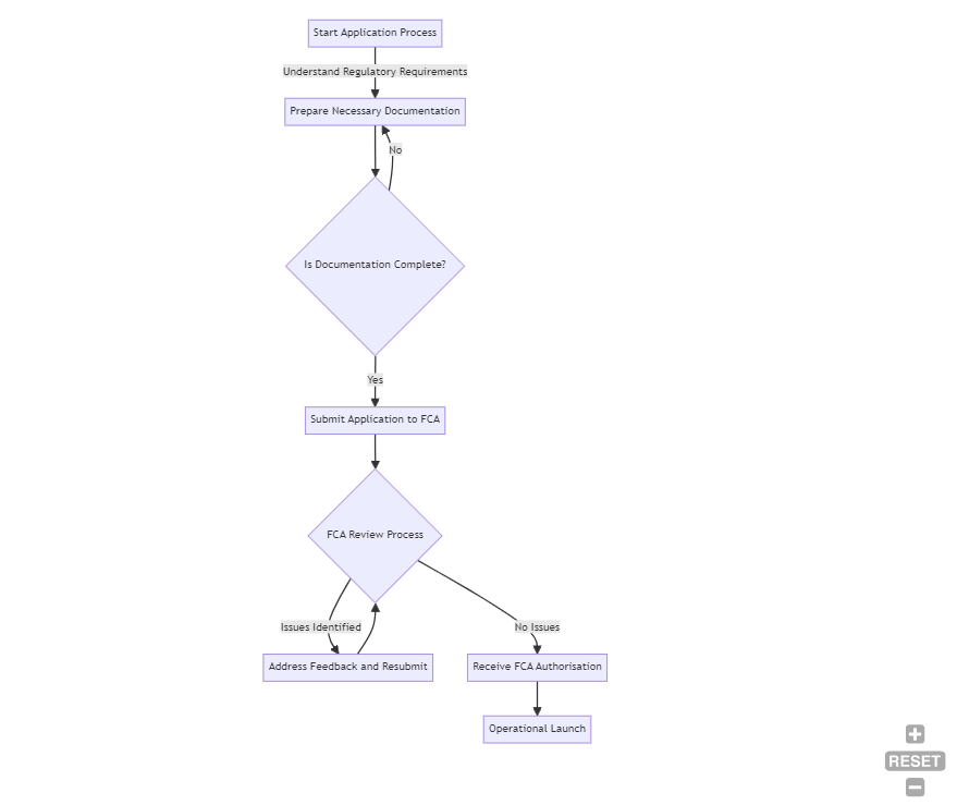
Understanding the FCA Authorisation Process
The FCA Authorisation process is stringent in design to ensure that firms not only meet specific operational and managerial standards but also adhere to the principles that protect market integrity and consumer interests. Between April 2023 and April 2024, the FCA reviewed over 300 applications, with a significant proportion facing delays or rejections due to incomplete or inadequate submissions.
FCA Authorisation Key Statistics and Trends
– Application Outcomes: Approximately 18% of applications were either withdrawn by the applicants or rejected by the FCA due to deficiencies in the applications.
– Decision Timelines: The average time taken to determine applications heavily depends on the completeness and clarity of the submitted documents.
Strategic Insights for Successful FCA Authorisation Applications
To streamline the FCA authorisation process and increase the likelihood of approval, asset management firms should consider the following strategic insights:
1. Robust Senior Management Framework
– Experience and Qualifications: Ensure that proposed senior managers possess the requisite skills and experience. Lack of appropriate qualifications or unclear role definitions can lead to application setbacks.
– Understanding of Regulatory Frameworks: Applicants must demonstrate a thorough understanding of the regulatory landscape applicable to their business model, including detailed explanations of how they intend to comply with these regulations.
2. Office Location Compliance
– UK-based Operations: The FCA mandates that the core management and decision-making processes should be physically located within the UK to satisfy the ‘Location of Offices’ threshold condition.
3. Comprehensive Risk Management in Business Models
– Risk Identification: Clearly identify and articulate potential risks associated with your business model.
– Mitigation Strategies: Provide evidence of robust strategies to mitigate or eliminate identified risks, ensuring alignment with FCA expectations, particularly regarding consumer protection.
4. Outsourcing and Accountability
– Clear Accountability: Despite outsourcing certain operations, ultimate responsibility for compliance and oversight remains with the applicant firm.
– Compliance with SYSC 8: Adherence to the Systems and Controls (SYSC) 8 guidelines is critical when outsourcing operations, highlighting the need for effective governance frameworks.
5. Conflict of Interest and Consumer Protection
– Identification and Management of Conflicts: Demonstrate a proactive approach in identifying potential conflicts of interest and detail your strategies for their management.
– Consumer Duty Compliance: Show how your operations align with the FCA’s Consumer Duty, ensuring that client interests are protected effectively.
6. Avoiding Delays in Redress Systems
– Engagement with FOS and FSCS: Understand and plan for potential engagements with the Financial Ombudsman Service (FOS) and the Financial Services Compensation Scheme (FSCS), especially if your business model involves interactions with retail clients.
FCA Authorisation Next Steps: Leveraging Pre-application Support
Firms are encouraged to take advantage of the FCA’s pre-application support services to clarify any uncertainties before submitting their applications. Engaging with these services can significantly reduce the likelihood of submission errors and ensure that your application aligns with FCA expectations.
Compliance Consultant offer a fully project managed FCA Authorisation Application Service to coach you through the process and help answer questions raised by the case officer throughout the process. Ask For Details.
Conclusion
Navigating the FCA authorisation process requires a well-prepared strategy that addresses common pitfalls and aligns with regulatory expectations. By focusing on these strategic areas, asset management firms can enhance their chances of obtaining FCA authorisation efficiently and effectively.
For additional guidance and expert advice tailored to your specific needs, do not hesitate to contact our regulatory compliance experts.
This flowchart illustrates the critical steps involved in the FCA authorisation process for asset management firms, highlighting the importance of complete and compliant application submissions.
FCA Authorisation for Asset management firms looking to secure authorisation from the Financial Conduct Authority (FCA) must navigate a complex landscape of regulatory requirements and common pitfalls that could delay or derail their approval process. This comprehensive guide provides a detailed analysis of these challenges and offers actionable strategies to enhance your chances of a successful application.